根据市疫情防控指挥部工作安排,自2022年1月10日上午7时开始,河北区将利用1天时间,对区内所有居民群众开展大规模核酸检测。现将有关事项提示如下:
一、请居民在当时居住地保持原地相对静止,根据街道(社区)的组织安排,携带好身份证、外籍身份证明等有效证件,分时段有序前往指定采样点进行采样。
二、请居民尽量携带智能手机,主动配合采样点工作人员做好测温、验码、信息登记工作,听从现场工作人员指挥,体温测量正常后方可进入采样点。
三、请居民在参加采样期间做好个人防护,全程佩戴口罩,与他人保持一米以上距离,避免聚集和相互交谈,切实防止采样时发生交叉感染。采样完成后,听从现场工作人员指挥按照规定路径尽快离开采样点返回家中,核酸结果出具前无特殊原因不外出。
四、原则上本区所有居民均需进行核酸检测,未在规定时间内参加核酸检测的居民,“健康码”将被调整为“橙码”,待完成核酸检测且结果呈阴性后转为“绿码”。接种新冠病毒疫苗不超过48小时人员,需主动向居住地所在社区进行报备,经社区登记后不参加本次全员核酸检测。
五、请广大居民积极配合各采样点工作人员做好样本采集工作,对拒不配合、不支持核酸检测工作、扰乱秩序、瞒报、谎报、伪造信息的人员,将交由公安机关依法从严追究法律责任。
六、请广大居民注意出行安全,注意添衣保暖,照顾好老人、孩子。
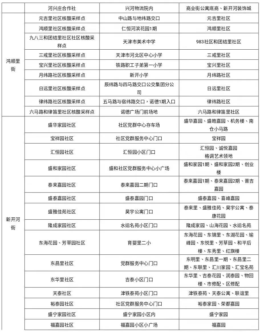
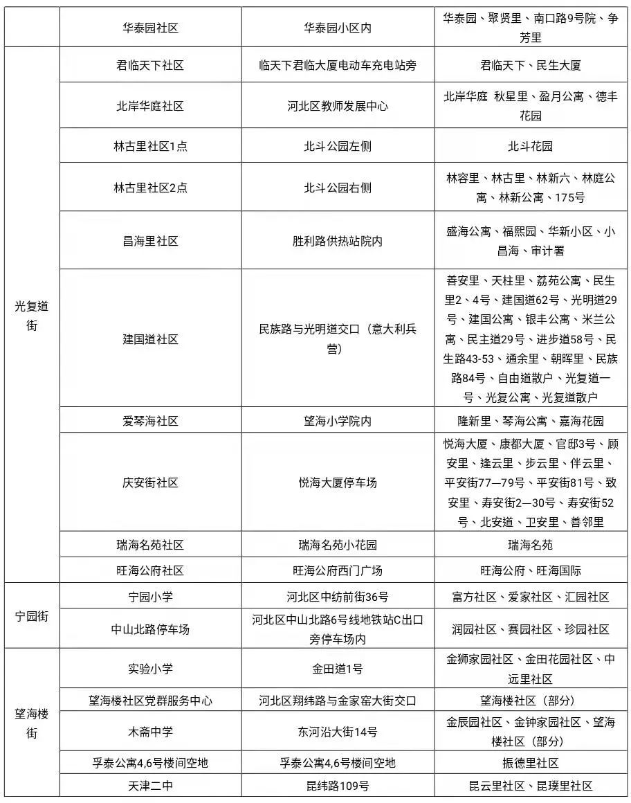
河北区全员核酸检测采样点汇总表
(具体点位以属地街道通知为准)






河北区疫情防控指挥部
2022年1月9日
